首页
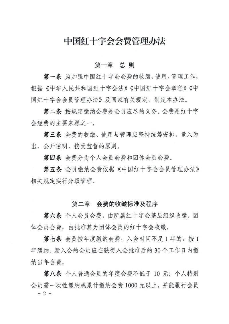
组织概况
机构简介
领导成员
部门职责
新闻动态
新闻动态
通知公告
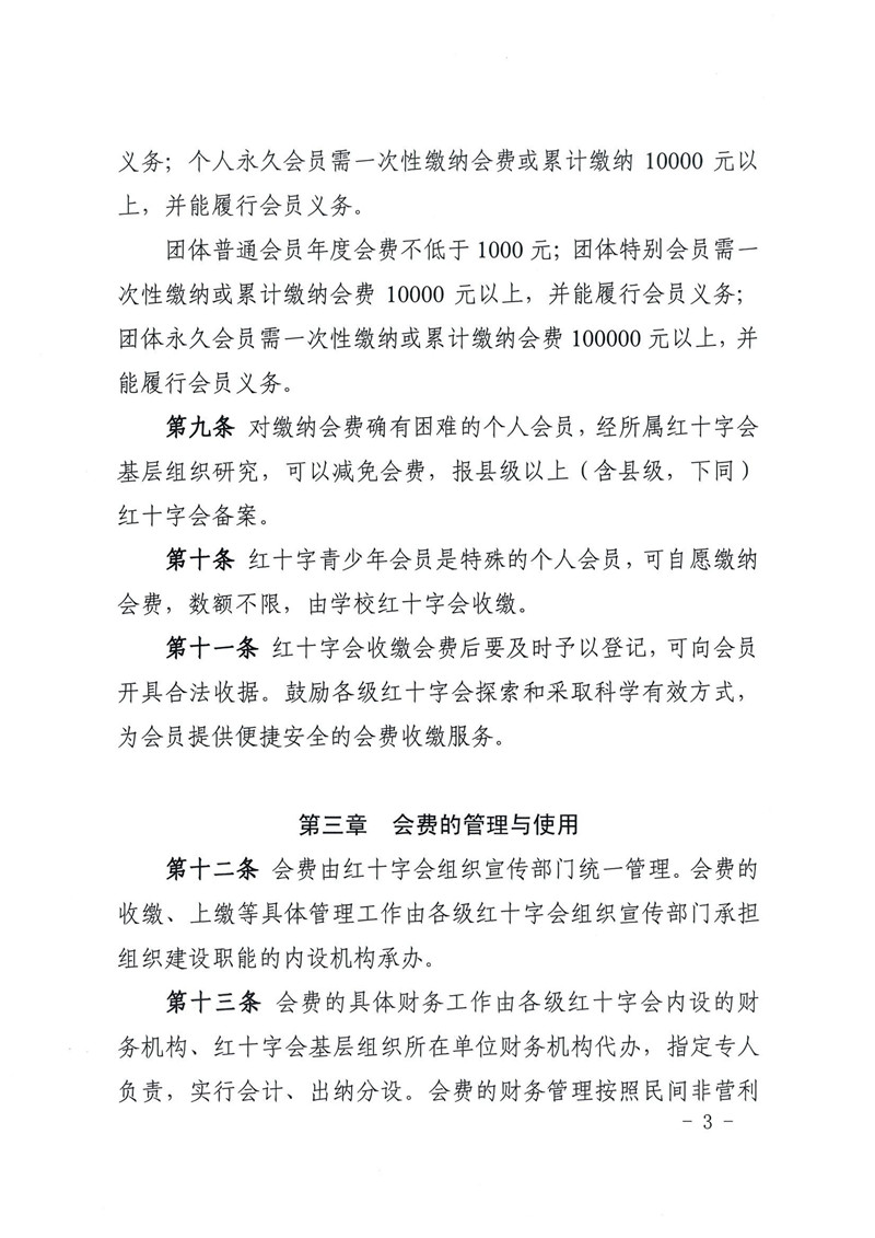
业务工作
无偿献血
其他业务
应急救护
应急救援
人道救助
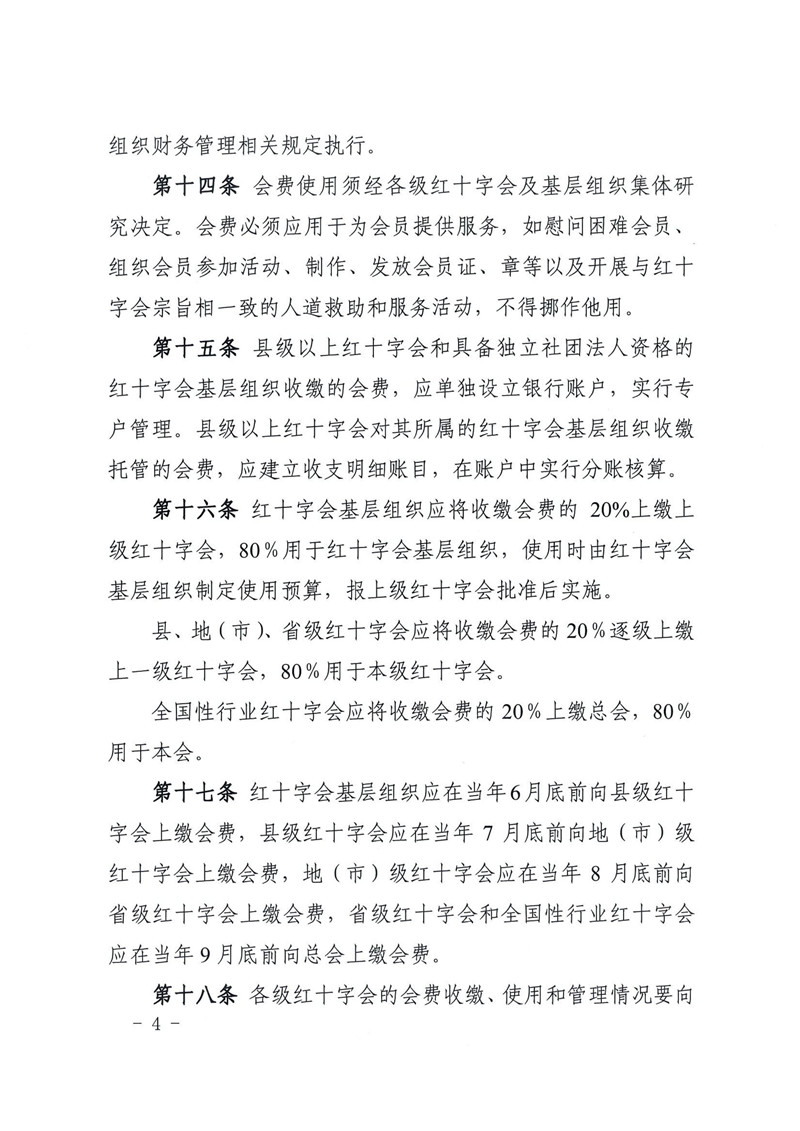
造血干细胞捐献
遗体和人体器官捐献
红十字志愿服务和青少年
政策法规
法律法规
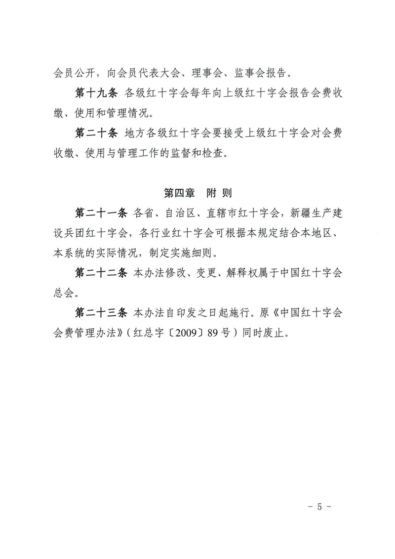
内部制度
信息公开
捐款公示
捐物公示
财务明细
捐款捐物公示
捐款捐物
捐款信息
联系我们
知识社区
应急知识
科普知识
救援视频
首页
>>
政策法规
>>
法律法规
中国红十字会会费管理办法
发布日期:2020-02-03 | 来源:
上一篇:中国红十字会会员管理办法
下一篇:中国红十字志愿服务管理办法
返回列表
友情链接
联系电话:0825-2213122
地址:四川省遂宁市船山区遂州北路68号
邮编:629000
官方微信公众号
copyright©2020遂宁市红十字会 |
蜀ICP备2020035162号-2
| 技术支持:
天健世纪